查看: 690|回复: 4

[电脑应用] Snipaste v2.8.3 中文

[复制链接]
累计签到:290 天
连续签到:1 天

2198

主题

11

回帖

2万

积分

域主

名望
0
星币
4984
星辰
0
好评
-11

灌水天才奖鼎力支持奖欢乐天使奖在线大神幸运猪国庆节勋章

发表于 2025-7-3 09:56:36 | 显示全部楼层 |阅读模式

注册登录后全站资源免费查看下载

您需要 登录 才可以下载或查看,没有账号?立即注册

×
白嫖党请进❗️放心冲❗️


软件名称】:Snipaste
【软件版本】:v2.8.3
【软件语言】:中文
【软件大小】:解压后59.3MB
【支持系统】:电脑

【软件介绍】:
Snipaste是一款免/费的桌面截图软件。功能强大,使用方便。支持任何屏幕位置截图,支持窗口截图,支持快捷方式(F1)截图,Snipaste,免/费软件,它也很安全,没有广告、不会扫描你的硬盘、更不会上传用户数据,它只做它应该做的事。
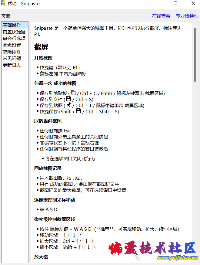
使用方法请看图片。

【实测截图】:
游客,如果您要查看本帖隐藏内容请回复
游客,如果您要查看本帖隐藏内容请回复

1000005836.jpg
1000005834.jpg
1000005835.jpg
1000005833.jpg
默认签名:偏爱是我家,发展靠大家! 社区反馈邮箱Mail To:paijishu@outlook.com
回复

使用道具 举报

累计签到:332 天
连续签到:1 天

0

主题

2126

回帖

5724

积分

星主

名望
0
星币
3657
星辰
0
好评
0
发表于 2025-7-4 19:58:07 | 显示全部楼层
1111111111111
默认签名:偏爱是我家,发展靠大家! 社区反馈邮箱Mail To:paijishu@outlook.com
回复 支持 反对

使用道具 举报

累计签到:67 天
连续签到:1 天

0

主题

21

回帖

246

积分

星碎

名望
0
星币
208
星辰
0
好评
0
发表于 2025-12-31 20:33:27 | 显示全部楼层
666666
默认签名:偏爱是我家,发展靠大家! 社区反馈邮箱Mail To:paijishu@outlook.com
回复 支持 反对

使用道具 举报

累计签到:41 天
连续签到:1 天

0

主题

18

回帖

138

积分

星碎

名望
0
星币
112
星辰
0
好评
0
发表于 2026-1-3 14:01:48 | 显示全部楼层
666666666666
默认签名:偏爱是我家,发展靠大家! 社区反馈邮箱Mail To:paijishu@outlook.com
回复 支持 反对

使用道具 举报

累计签到:103 天
连续签到:1 天

0

主题

37

回帖

456

积分

星光

名望
0
星币
388
星辰
0
好评
0
发表于 2026-2-7 17:56:01 | 显示全部楼层
gsdgdsgsd
默认签名:偏爱是我家,发展靠大家! 社区反馈邮箱Mail To:paijishu@outlook.com
回复 支持 反对

使用道具 举报

您需要登录后才可以回帖 登录 | 立即注册

本版积分规则

Archiver|手机版|偏爱技术社区-偏爱技术吧-源码-科学刀-我爱辅助-娱乐网--教开服-游戏源码

偏爱技术社区-偏爱技术吧-源码-科学刀-我爱辅助-娱乐网-游戏源码

Powered by Discuz! X3.5

GMT+8, 2026-4-6 17:10 , Processed in 0.077380 second(s), 49 queries .

快速回复 返回顶部 返回列表